-
[에이블런 4주차] UX/UI: 사용자 경험을 높이는 서비스 기획-7서비스 기획/Next Gen 2024. 6. 13. 22:27

서비스 기획에 있어서 사용자 페르소나 설정은 매우 중요하다. 타겟유저를 정확히 짚어내는 것이 리스크를 최소화하며 유의미한 제품을 만들 수 있는 것이다. 오늘 시간에는 이러한 페르소나 설정법 및 사용자 조사 분석 방법론에 대해서 알아보도록 하자.
사용자 조사 분석
어피니티 다이어그램
방대한 데이터 사이에서 의미 있는 규칙을 발견하는 그룹핑 기법. 리서치를 통해 수집된 데이터를 분류하고 정리하는데 사용됨 ▶︎ 공통의 이슈, 주제, 고객의 문제와 니즈를 한눈에 파악 할 수 있다.

페르소나
인터뷰, 설문 등 사용자 연구를 통해 얻어진 데이터를 기반으로 대상 사용자 층을 대표하는 가상의 인물 ▶︎ 사용자 니즈에 맞는 최적화된 사용자 경험 구축
1. 사용자 조사 ▶︎ 2. 조사 결과 분석 ▶︎ 3. 페르소나 개수 설정 ▶︎ 4. 페르소나 묘사 ▶︎ 5. 페르소나 시각화

저니 맵 (사용자 여정지도)
사용자가 목적을 달성하기 위해 행하는 과정을 시각화 한 것. 기능별 행동에 대한 만족도로 문제점 도출

UX전략 도출
UX전략 원칙

프로세스
- 문제파악: 현재 고객층이 느끼는 문제점
- 인사이트: 서비스가 나아가야 할 대략적인 방향
- 가치 도출: 서비스가 사용자에게 제공할 유무형의 결과
- 포지셔닝: 시장 경쟁을 고려하여 나아갈 위치 정의
- 컨셉 도출: 서비스의 정체성과 브랜드
- 아이디어 도출
UI설계 방법론
UI디자인 프로세스

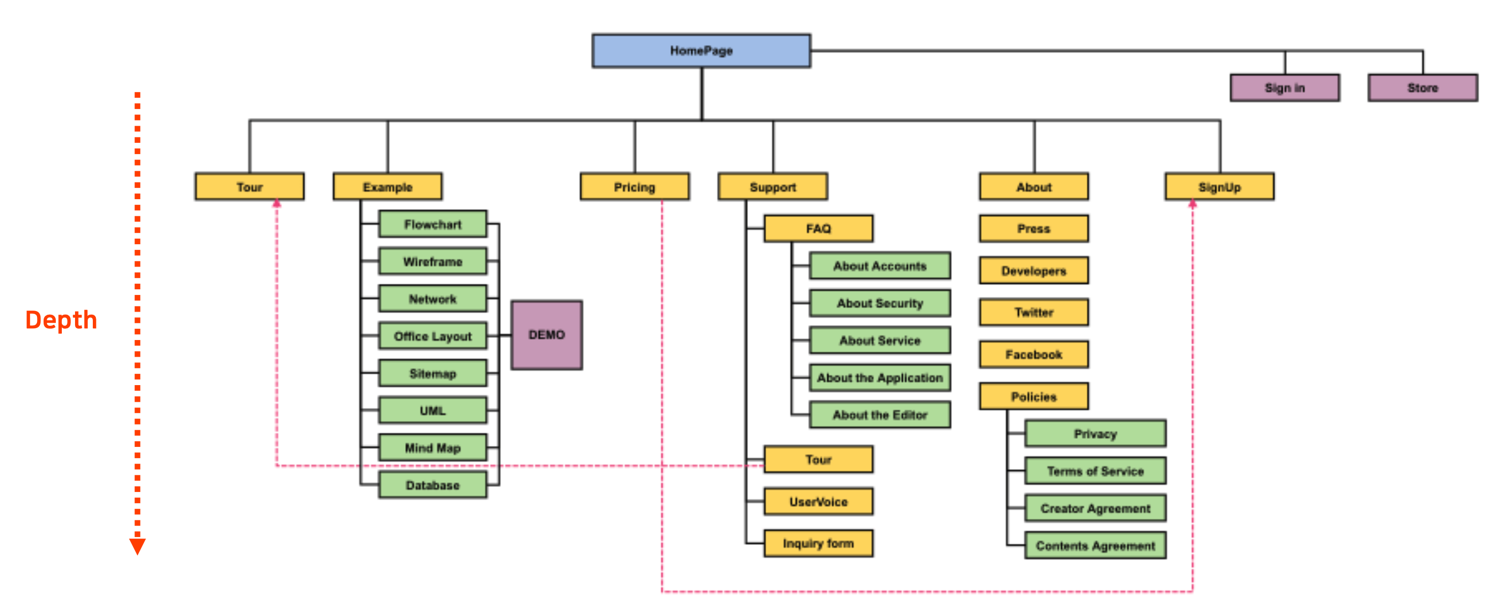
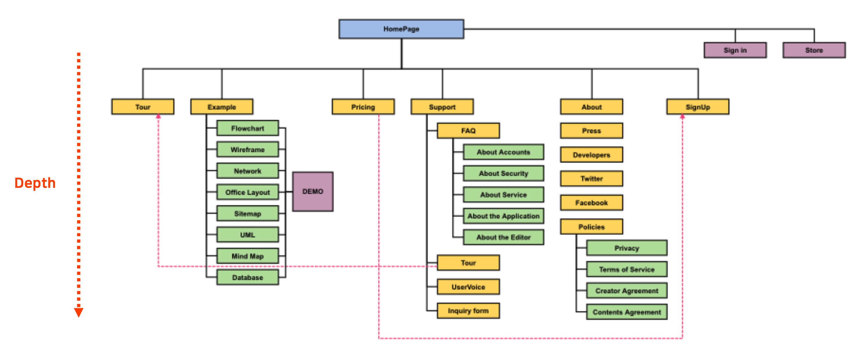
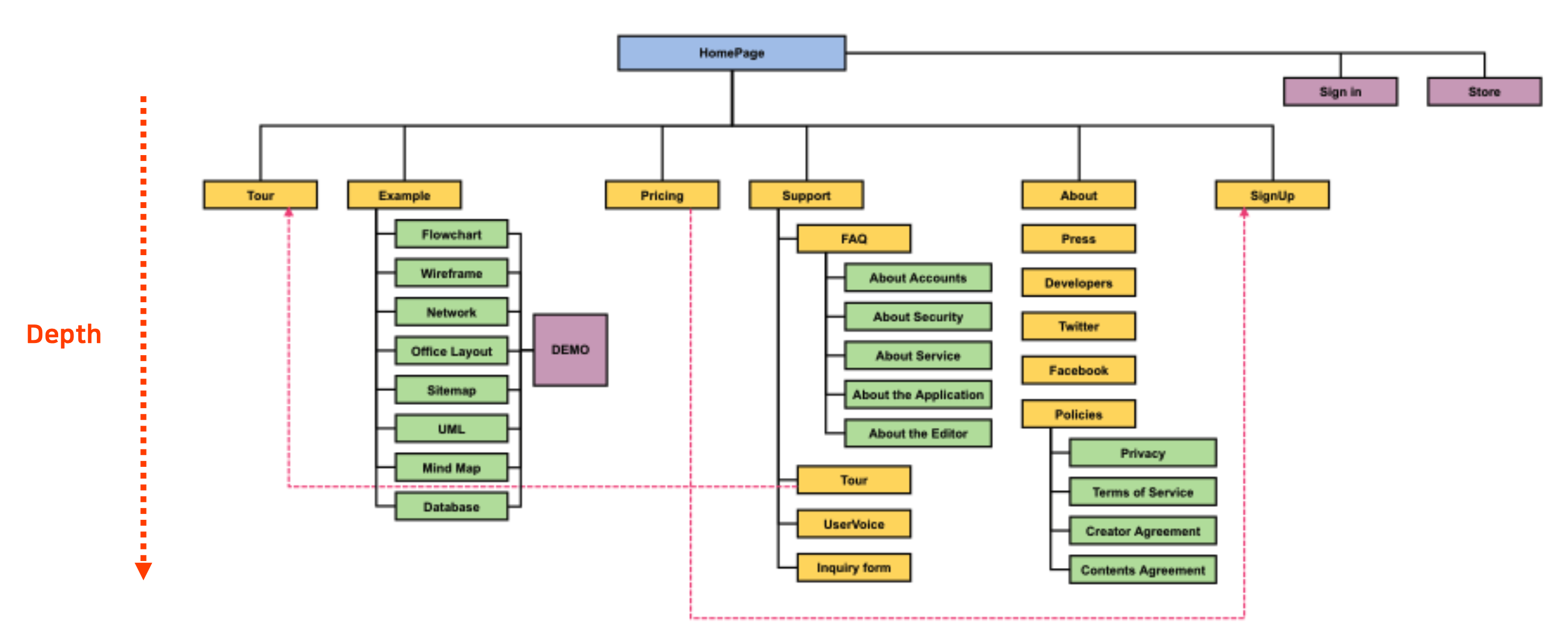
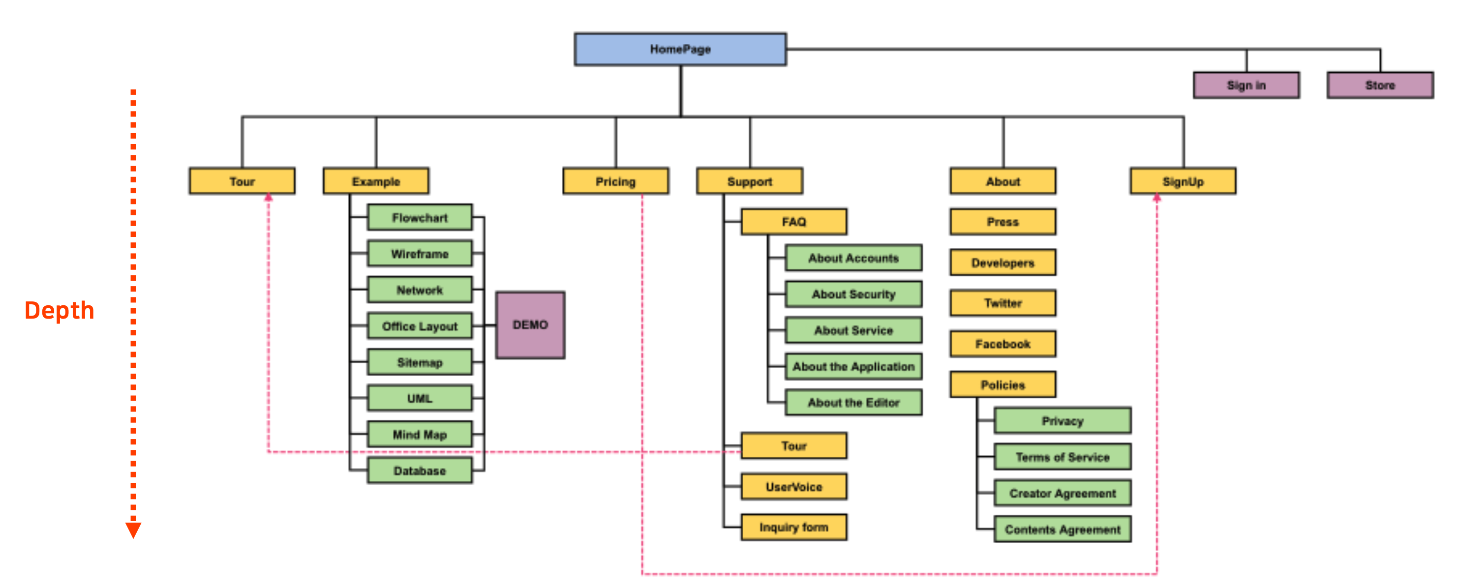
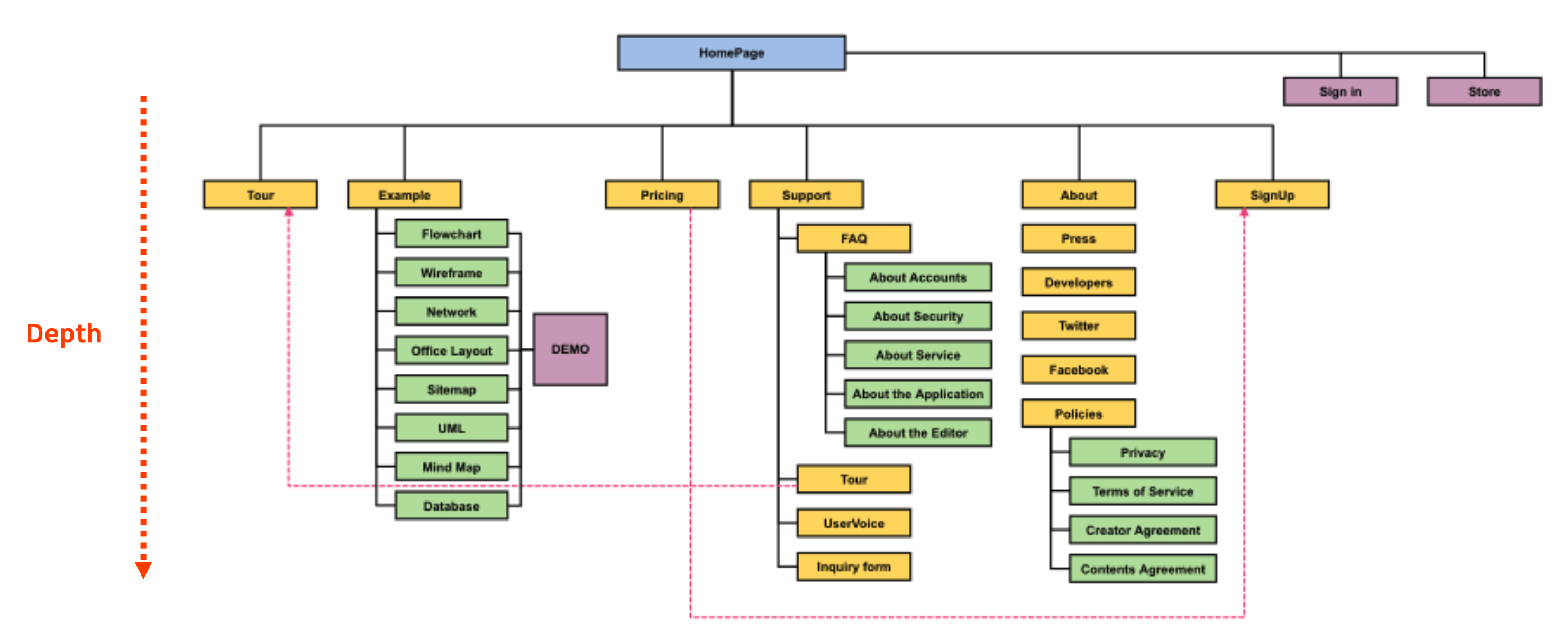
1. 메뉴트리

UI설계의 첫 시작 단계, IA를 작석하기 전 서비스의 전체 구성을 한눈에 볼 수 있도록 메뉴 트리 구성
- 핵심 서비스가 잘 드러나도록 구성
- 메뉴를 통한 서비스 정체성 부여
2. 이용자 흐름 설계
User flow: 사용자가 특정 작업을 완료하기 위해 서비스 내에서 움직이는 경로를 정리한 것

Flow Chart: 사이트의 전체의 흐름에 따라 데이터를 어떻게 처리하는지 기호나 도형을 통해 보여준다.
기호 정의 의미 
start / end 순서도의 시작과 끝 
Process / Screen 모든 프로세스의 처리 화면 
Arrows 처리의 흐름과 기호 연결 
Input/Output 데이터의 입력과 출력 
Decision 조건 비교/판단 흐름 분기 
Print 결과 서류 출력 3. 정보 구조도(IA)
웹사이트, 어플리케이션이 어떤 정보와 기능으로 어떻게 보여지는지 논리적으로 정보를 설계하는 것. 보통 엑셀로 작성되며 웹 또는 앱이 구성되는 모든 메뉴와 페이지의 구조를 확인할 수 있는 문서 ▶︎ 정보 구조를 쉽게 파악 해야 사용성 높은 UI를 설계할 수 있음
- 계층구조: 메뉴가 많고 정보의 구조가 복잡한 경우에 사용함
- 허브 & 스포크: 홈 화면이 허브 역활을 하며 정보의 양이 많지 않은 경우 주로 모바일에서 설계됨
- 탭 패턴: 정보의 규모가 적은 경우에 적합하며 사용자가 빠르게 각 탭의 내용을 파악 할 수 있다.
4-1. 와이어프레임
UX설계 작업을 기반으로 각 페이지와 기능 간의 관계와 구조를 정의하고 콘텐츠 및 레이아웃을 시각화하는 작업

4-2. 와이어플로우
와이어프레임과 플로우 차트가 합쳐진 형태

5. 스토리보드
와이어프레임, 콘텐츠, 기능 정의, 프로세스, DB연동, 정책 등 서비스 구축을 위한 모든 정보를 작성하는 문서

마치며
강의를 들으면 들을수록 서비스 기획자가 어떤 직무인지 알 것 같으면서도 너무 작성해야할 문서가 많다보니 멀게만 느껴진다. 계속 드는 생각은 서비스 기획자는 나와는 맞지 않는다고 생각이 많이 든다. 하지만 내가 서비스 기획자를 안하겠다고해서 그 직무를 몰라도 된다는 말은 아니다. 왜 기업에서 서비스 기획자를 필요로하는지는 매우 알 것 같다. 서비스를 위한 전략을 세워야하기 때문이다. 전략을 세우기 위해선 남들과 소통할 수 있는 도구와 방법론으로 접근해야하기 때문이다. 아직까지는 감이 잘 잡히지는 않는 상황이여서 잘 모르겠지만 좀더 인내심을 가지고 들어보려고 한다.
'서비스 기획 > Next Gen' 카테고리의 다른 글
[UX/UI] 고객 여정 지도: 고객 경험을 시각화하여 이해하기 (0) 2024.06.17 [에이블런 4주차] UX/UI: 사용자 경험을 높이는 서비스 기획-6 (0) 2024.06.11 [에이블런 4주차] UX/UI: 사용자 경험을 높이는 서비스 기획-5 (0) 2024.06.10 [에이블런 3주차] UX/UI: 사용자 경험을 높이는 서비스 기획-4 (0) 2024.06.05 [에이블런 3주차] UX/UI: 사용자 경험을 높이는 서비스 기획-3 (0) 2024.06.04